各位同学:
现开展2020-2021学年社会捐助奖学金的评选推荐工作,有关事宜通知如下。
一、评选办法
(一)评选范围
主要用于奖励版权所有:成人av-国产色情网
品学兼优的全日制基本学制内的本科生、研究生,宇航成人av
名额分配如下。

(二)奖金标准
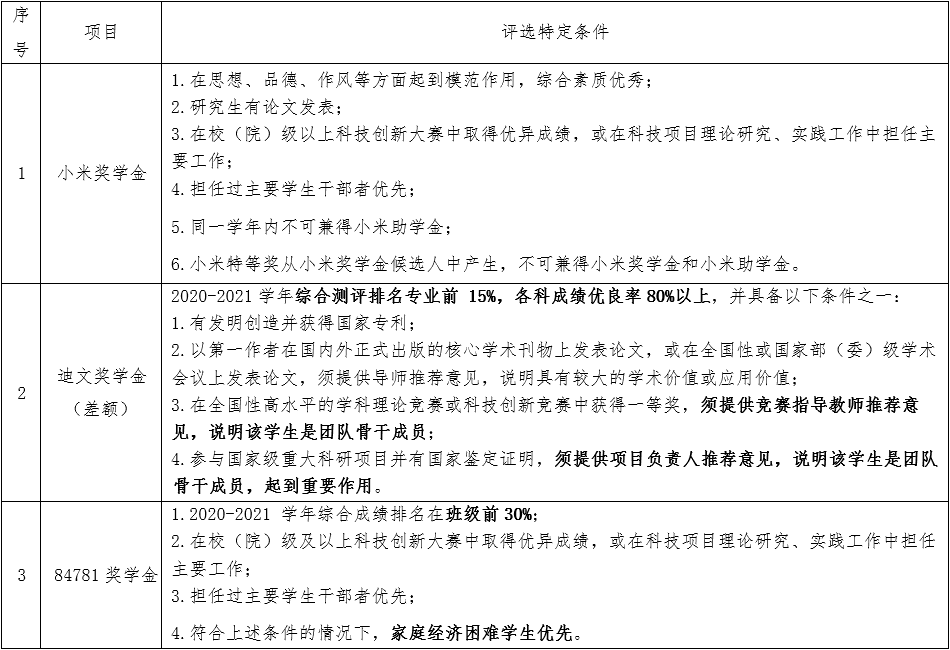
1.小米奖学金:5000元/人,特等奖20000元/人
2.迪文奖学金:10000元/人
3.84781奖学金:5000元/人,其中机电成人av
、精工书院(机电专业)10000元/人
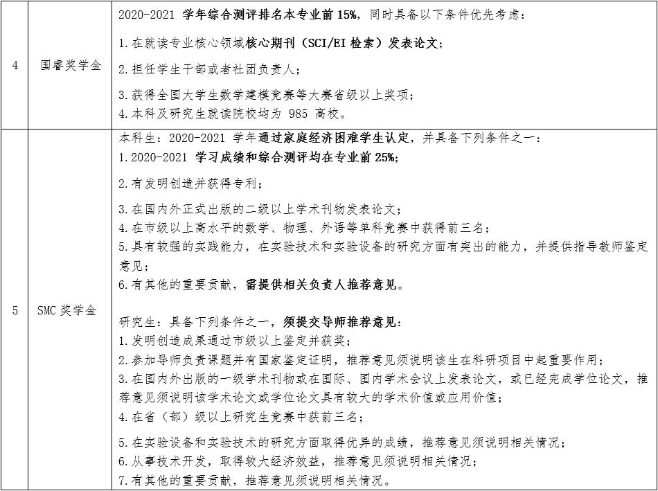
4.国睿奖学金:8000元/人
5.SMC奖学金:5000元/人
二、申请条件
(一)申请基本条件
1.热爱社会主义祖国,拥护中国共产党的领导,热爱学
校及所学专业;
2.自觉遵守宪法和法律,遵守学校各项规章制度,无违纪记录;
3.诚实守信,道德品质优良;
4.学习态度端正,学风严谨,成绩优秀,在2020-2021 学年无不及格科目;
5.同一学年内,国家奖学金和国家励志奖学金、社捐类奖学金不可兼得。
(二)申请以下项目还须符合特定条件


三、评审流程
(一)学生申请
2021年10月19日12:00前
a.纸质版材料:提交至宇航成人av
学生工作办公室(中关村校区宇航大楼502)
1.附件4: ×××奖学金申请表(纸质版,一式两份,按填写要求规范填写)
2.证明材料纸质版复印件(仅限2020-2021学年内成果,并与申请材料一一对应)
3.国睿奖学金候选人须提交 《附件5:国睿奖学金获奖人员信息登记表》(纸质版)
4.SMC奖学金候选人导师推荐意见表(签字)
b.电子版材料:发送至[email protected],无需打包 ,邮件主题命名“学号+姓名+奖学金名称”
1.附件4: ×××奖学金申请表(电子版)
2.附件2:奖学金候选人简介模板(××成人av
、书院)
3.附件3:奖学金学生信息汇总表(××成人av
、书院)
4.2020-2021学年成绩单(教务部门盖章)(电子版)
4.证明材料(仅限2020-2021学年内成果,并与申请材料一一对应,整合为一个PDF)
5.国睿奖学金候选人须填写信息登记表 《附件5:国睿奖学金获奖人员信息登记表》
6.SMC奖学金候选人需提交导师推荐意见表(签字)(扫描电子版)
7.电子版文件格式为“学号+姓名+奖学金名称+申请表/简介/汇总表/成绩单/证明材料/国睿奖学金获奖人员信息登记表/导师推荐意见”
(二)成人av
或书院审核公示上报
成人av
或书院根据名额分配,确定本单位奖学金候选人。
(三)学校审核
1.迪文奖学金进行差额评选,小米特等奖学金从小米奖学金候选人中选出,由学生事务中心组织评审,确定名单。
2.学生资助中心对奖学金候选人名单公示5 个工作日,无异议后报送捐赠单位和学校学生资助领导小组审定,确定最终获奖名单。
附件:
2.奖学金候选人简介模板
3.奖学金学生信息汇总表
4.奖学金申请表(通用版)
5.国睿奖学金学生信息登记表
宇航成人av
学生工作办公室
2021年10月15日